
随着各省艺术统考陆续结束,各大艺术院校也开始发布了2022年的招生简章,今天为大家整理了包括中央音乐学院、上海音乐学院在内的音乐类本科招生简章,其中包括报名时间、报名方式、考试方式、招生专业等信息,希望对各位考生有帮助。
中央音乐学院
报名时间:2022年1月4日9:00-1月11日中午12:00
考试方式:
声乐歌剧系:初试一轮以提交视频的方式进行,后续轮次的考试以现场考试方式进行。
作曲系、指挥系、音乐学系、音乐教育学院、钢琴系、管弦系、民乐系、提琴制作研究中心、音乐人工智能与音乐信息科技系:均以现场考试方式进行。
考试时间:
声乐歌剧系初试一轮视频上传时间:2022年1月12日9:00-2022年1月16日中午12:00
所有招考方向现场考试时间:不早于2022年2月20日;
报名网址:zhaoban.ccom.edu.cn
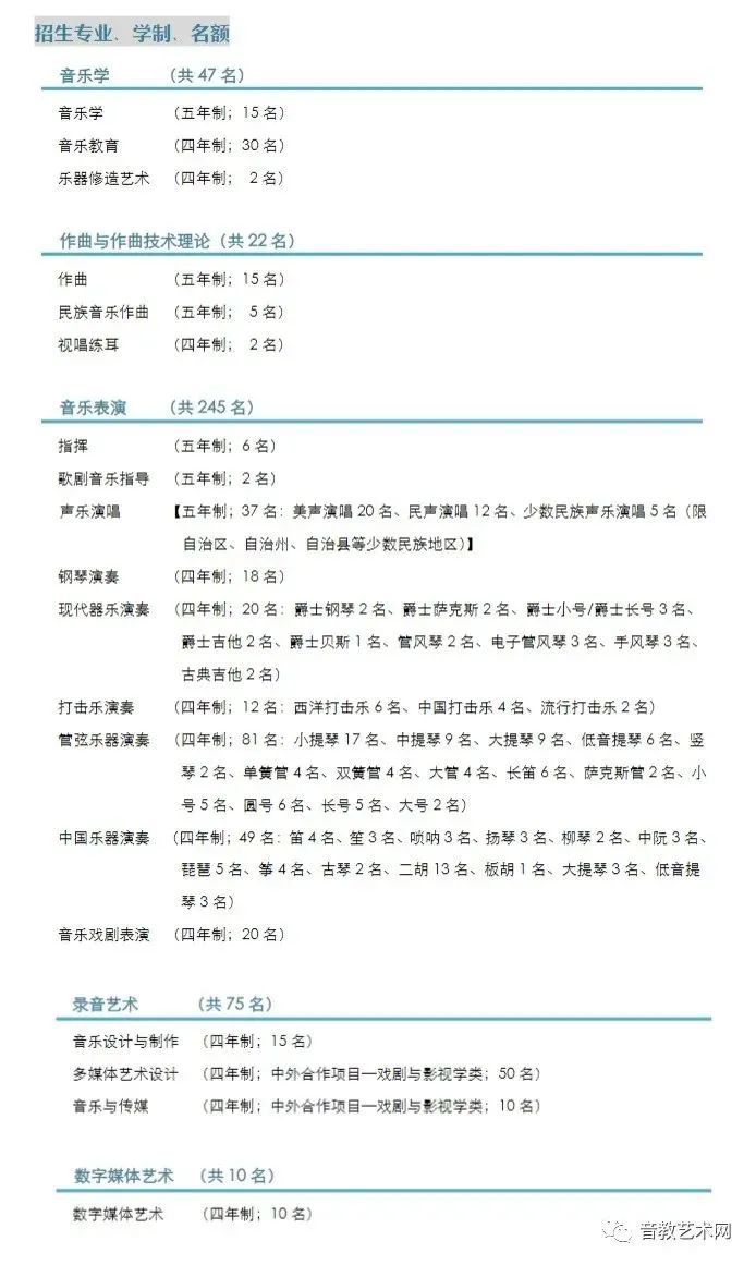
招生专业:


上海音乐学院
报名时间:2021年12月31日-2022年1月7日
报名网址:http://zsbm.shcmusic.edu.cn
考试方式:
音乐学(音乐教育)、音乐表演、录音艺术:在线拍摄、在线提交考试视频。除音乐学、乐器修造艺术、作曲、民乐作曲、视唱练耳、音乐设计与制作、音乐与传媒,其他专业初试线上。
模拟考时间:2022年1月9日-11日
正式考试时间:2022年1月12日-14日
复试时间:2022年2月28日-3月4日
招生专业:

浙江音乐学院
网上报名、缴费时间:2022年1月7日10:00-1月14日15:00
报名网址:http://zs.zjcm.edu.cn
校考方式:
(1)作曲与作曲技术理论招考方向采取线上笔试方式。
(2)合唱指挥、乐队指挥招考方向、艺术与科技招考方向、音乐设计与制作招考方向,采取线上笔试、线上录制并提交演奏视频相结合的考试方式。
(3)音乐学、音乐表演采取线上录制并提交作品视频的考试方式。
初试(录制和上传视频)时间:2022年1月18日9:00-1月25日12:00
现场办理复试手续时间:2022年2月24日9:00-16:00
复试考试时间:2022年2月25日-2月28日,具体考试时间详见考生复试准考证
复试考试地点:浙江音乐学院
招生专业:


武汉音乐学院
报名时间:2022年1月9日9:00至1月13日17:00
报名方式:
湖北省考生报考音乐学(音乐学理论、音乐管理、音乐心理与治疗、钢琴调律)方向不参加校考网上报名,安排在湖北省艺术本科(一)统考音乐学类平行志愿模块招生;
湖北省考生报考舞蹈学专业不参加校考网上报名,安排在湖北省艺术本科(一)统考舞蹈学类平行志愿模块招生。报考其它招考方向的考生,均须进行校考网上报名缴费。
考试时间及考试方式:
(一)线上初试
1.初试对象:
①报考音乐表演(指挥方向除外)、舞蹈表演、舞蹈编导专业的所有考生;②报考音乐学(音乐教育)方向的非湖北省考生;③报考舞蹈学专业的非湖北省考生。
2.初试方式:采取线上提交视频作品的方式。
3.线上提交视频作品时间:2022年1月17日9:00至1月19日17:00。
4.线上提交视频作品具体流程及要求将在我校招生信息网另行通知。
5.初试合格进入复试考生名单将在我校招生信息网另行发布。
(二)缴纳复试费
1.时间:2022年2月13日9:00至2月15日17:00。
2.缴费:初试合格考生登录武汉音乐学院招生信息网,使用支付宝完成网上缴费。未按规定时限要求缴纳复试费的,视为自动放弃复试资格,不予考试。考生无论是否参加考试,所缴纳复试费一律不退。
(三)现场校考
1.现场校考对象:
①报考音乐表演、舞蹈表演、舞蹈编导专业的所有复试考生;
②报考音乐表演(指挥)、录音艺术、作曲与作曲技术理论专业和音乐学(戏曲音乐)方向的所有考生;
③报考音乐学(音乐学理论、音乐管理、音乐心理与治疗和钢琴调律)方向的非湖北省考生;
④报考音乐学(音乐教育)方向的非湖北省复试考生;
⑤报考舞蹈学专业的非湖北省复试考生;
⑥报考音乐学(音乐教育)方向的湖北省考生。
2.考试时间:2022年 2月 16日开始进行,具体考试日程安排将在我校招生信息网另行通知。
3.现场校考地点:武汉音乐学院(具体安排将详见准考证)。
招生专业:

哈尔滨音乐学院
网上报名时间:2021年12月30日-2022年1月10日
报名方式:小艺帮APP
校考方式:初试远程提交视频,复试到校现场考试
初试远程提交视频作品时间:2022年1月12日8:00-19日12:00
招生专业:


首都师范大学
京外考生:
1、2022年音乐学(师范)、音乐表演、舞蹈学(师范)、录音艺术四个专业方向在京外招生省份继续使用省级统考(联考)成绩作为考生的专业考试成绩,不组织面向京外生源的校考。
2、2022年美术学(师范)、美术学类、设计学类三个专业方向在京外招生省份继续使用美术学和设计学类省级统考成绩作为考生的专业考试成绩,不组织校考。
北京市考生:
报名时间:2022年1月4日至1月11日
报名方式:艺术升APP
考试时间:1月13日至1月19日
招生专业:

中国人民大学
报名时间:1月13日至2月23日
报名网址:
https://gaokao.chsi.com.cn/zzbm/yslbm/
考试方式:
1.校考方式:考生完成报名后,在规定时间内登录学信网在线考试系统(https://bm.chsi.com.cn/),按要求实时录制并提交视频。我校不接收通过其他平台或方式提交的视频。
2.校考环节:考生须提交的视频包括专业测试视频和视唱测试视频。其中,专业测试视频包括初试视频、复试视频,均须在专业测试视频提交时间段内上传(不分先后)。视唱测试视频要求考生根据系统内在线试题要求在48小时内提交。
招生专业:

中央戏剧学院
远程初试报名及考试时间:2022年1月15日9:00-1月19日18:00
现场复试时间另行通知
报名方式:关注“中央戏剧学院本科招生”微信公众号进入报名系统进行报名
招生专业:

北京师范大学
报名时间:2022年1月12日11:00前
报名网址:
https://gaokao.chsi.com.cn/zzbm/yslbm/
考试要求:
(1)初试:报名成功考生须按要求通过在线考试系统进行身份核验并按时提交专业作品视频及相关材料,专业作品视频等材料详细要求以在线考试系统说明为准。
(2)复试:请携带本人身份证、准考证等,按指定时间、地点参加专业考试,详见届时通知。
考试时间、地点
(1)初试:1月14日10:00 开始,各专业具体要求以在线考试系统说明为准;
(2)复试:预计3月下旬,具体时间、地点以届时通知为准。
招生专业:

北京电影学院
报名时间:2022年1月7日上午9:00起至2022年1月17日上午9:00止
报考材料提交时间:2022年1月18日上午9:00 起至2022年1月30日上午9:00止。
线上考试时间:2022年2月12日中午12:00时开放
招生专业:

南京艺术学院
报名时间:2022年1月6-15日
报名方式:“南京艺术学院招生考试”微信公众号
考试时间:1月16-20日,考生根据报名系统中显示的本人考试时间进行网上初试考试。
招生专业:


南京艺术学院 2022年乐器演奏类专业只招收各专业所列乐器种类,凡未列出的乐器种类该年不接受报考,具体如下:
音乐表演(中国乐器演奏)专业招收乐器种类为:二胡、古筝、扬琴、琵琶、中阮、古琴、竹笛、唢呐、笙;
音乐表演(管弦与打击乐器演奏)专业招收乐器种类为:小提琴、中提琴、大提琴、低音提琴、竖琴、长笛、双簧管、单簧管、大管、萨克斯管、小号、圆号、长号、大号、打击乐(不含爵士鼓等流行打击乐);
音乐表演(钢琴与键盘乐器演奏)专业招收乐器种类为:钢琴、手风琴(限外省考生);流行音乐专业演奏方向招收乐器种类为:电吉他、电贝司、爵士鼓、低音提琴、萨克斯管、小号、长号、流行键盘、爵士钢琴、双排键电子管风琴、古典吉他。
大连艺术学院
报名时间:2022年1月4日(周二)0:00至2022年2月9日(周三)23:59
报名方式:小艺帮APP
考试时间:
(一)考前练习时间2022年2月12日(周六)9:00至正式考试前,无次数限制。注意:此日期前系统不开放,无法进行考前练习。
(二)模拟考试日期第一次模拟考试:2022年2月16日(周三)第二次模拟考试:2022年2月17日(周四)
(三)正式考试日期2022年2月18日(周五)
(四)各专业具体考试时间

招生专业:


南京传媒学院
报名时间:网上报名时间:2021年12月16日(10:00开始)-2022年1月11日 (17:00截止)
报名方式:小艺帮APP
考前练习:1月2日-专业正式开考前一天
模拟考试:1月13日-1月16日(考生可自选时间段进行模拟考试,详见下表)
正式考试:1月17日-1月20日(不同专业开考时间不同,详见下表)
招生专业及考试时间:

山东艺术学院
报名时间:1月7日9:00-1月10日17:00
模拟考试时间:1月11日9:00-17:00
正式初试时间:1月12日9:00-1月14日17:00
招生专业及考试方式
省内:

省外:

吉林艺术学院
网上报名时间:2022年1月5日9:00-1月11日21:00
报名网址:吉林艺术学院网站或http://www.artstudent.cn
打印准考证时间:2022年1月16日9:00开始
考试时间:模拟测试1月18日,正式考试2月7日开始
招生省份:2022年,吉林艺术学院校考专业招生地域为吉林、黑龙江、辽宁、内蒙古、山东、山西、河南、河北、湖南、湖北、广东、广西、江苏、江西、云南、海南、安徽、陕西、贵州、四川、浙江、福建、北京、上海、天津和重庆26个省(区、市)。非校考专业招生省份以各省级招生考试机构公布的为准
招生专业:


河北传媒学院
报名时间:2021年12月30日-2022年2月20日
报名方式:小艺帮APP
考试时间:2022年2月23日-2022年2月26日
招生专业:

延边大学
校考报名时间:2022年1月4日-1月10日12:00
报名方式:小艺帮APP
校考考试时间:2022年2月26日-27日
考试方式:
(一)省统考、联考专业。各省省统考、联考已涵盖的专业,考生根据所属省份教育考试院公布的省统考、联考时间和考试方案参加考试即可,我校使用省统考、联考成绩录取。未实施省统考、联考的专业不设置招生计划。
(二)校考专业。仅限吉林省招生的表演、作曲与作曲技术理论专业。
招生省份与专业:
(一)吉林省。美术学类(绘画、美术学)、设计学类(产品设计、服装与服饰设计、环境设计、视觉传达设计)、音乐学、音乐表演、舞蹈表演(中国舞)、表演、作曲与作曲技术理论专业。
(二)黑龙江省。美术学类(绘画、美术学)、设计学类(产品设计、服装与服饰设计、环境设计、视觉传达设计)、音乐学、舞蹈表演(中国舞)专业。
(三)辽宁省。音乐学、音乐表演、舞蹈表演(中国舞)、表演专业。
(四)山东省。美术学类(绘画、美术学)、设计学类(产品设计、服装与服饰设计、环境设计、视觉传达设计)、音乐学、舞蹈表演(中国舞)专业。
(五)内蒙古自治区。美术学类(绘画、美术学)、设计学类(产品设计、服装与服饰设计、环境设计、视觉传达设计)专业。
四川传媒学院
各类专业校考报名考试时间:
1.省外艺术类专业校考报名时间:2022年1月10日-2月8日模拟考试时间:2022年2月9日-2月15日正式考试时间:2022年2月16日-2月21日
2.影视摄影与制作(中外合作办学)专业校考报名时间:2022年1月10日-2月21日预约时间:2022年2月23日开始考试时间:2022年2月24日开始
3.省外普通类专科专业校考:空中乘务、民航空中安全保卫报名时间:2022年1月10日-4月19日考试时间:2022年1月11日-4月20日
招生专业:

四川电影电视学院
校考专业(方向)年前报名时间:2021年12月25日8:00-2022年1月21日17:00
考试时间:2022年1月22日,年后具体报名考试时间待定。
报名方式:小艺帮APP
招生专业:表演、表演(配音方向)、表演(时尚演艺方向)、表演(影视创作方向)、播音与主持艺术、广播电视编导、戏剧影视文学、戏剧影视导演、影视摄影与制作、数字媒体艺术、数字媒体艺术(游戏竞技方向)、数字媒体艺术(中外合作办学)、舞蹈编导、舞蹈表演、舞蹈表演(体育舞蹈方向)、音乐表演(钢琴方向)、音乐表演(声乐方向)、戏剧影视美术设计、视觉传达设计、动画、公共艺术、航空服务与艺术管理、影视技术、艺术管理。
北京语言大学
网上报名时间:2022年1月10日9:00-2月11日17:00
报名方式:网络报名
初试时间:2022年3月7日8:00-17:00
复试时间:2022年3月13日
复试时间:预计2月中下旬
招生专业:











